Project
Mobile application
Through mobile applications, bring the best parenting practices and provide the platform to build a community of parents that are well informed and equipped with right language, strategies and knowledge related to their child's developmental needs.

Client
Government of Madhya Pradesh, India
Category
SaaS Product
Timeline
8 Months
Live Website
Visit Website
Release Date
May 20, 2025
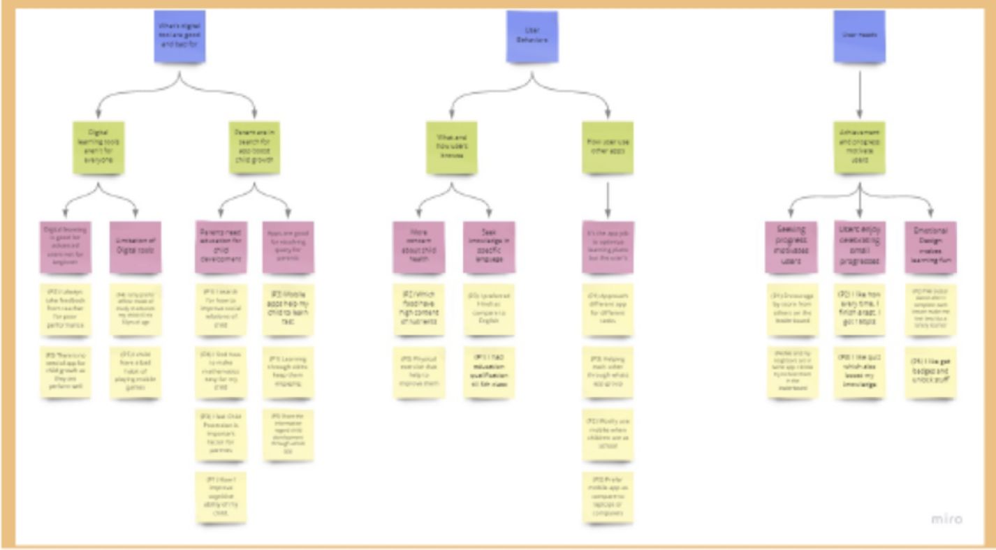
The process followed in this project is to empathize (understanding the users, user stories, and user persona), define (identify the user needs and define the problem), ideate (lo-fi, task flows), prototype (mid- and high-fidelity), and validate (test prototypes).
Digital learning has become a trend. Our market research shows that there are a billion digital learners in India, and half of them are adults. Our team is interested in creating a digital product (mobile device) for parent learners that addresses all domains of children's development. Since parents usually have a busy schedule, our platform aims at optimizing plans for parents.


The mobile application enables both parents and children to access engaging educational videos that support holistic child development. In addition, the built-in quiz section helps parents enhance their own knowledge while actively participating in the learning process. Parents can share quiz scores with friends, track their rankings on a leaderboard, and review detailed report cards showing their child’s study progress and performance. Based on scores and ranks, parents earn points that can be redeemed for items available within the app.

I partner with organizations to transform uncertainty into clarity. Using our structured validation process, we help you understand your users, test your ideas, and deliver user-validated designs in just 2–3 weeks—saving you time, money, and stress.